1997 年,施一公教授在普林斯顿大学建立独立实验室时,便将目光投向细胞凋亡研究领域,其中 BAX 蛋白作为内源性细胞凋亡的关键执行者,其如何在线粒体外膜精准打孔以释放促凋亡因子、引发细胞死亡,始终是学界未解之谜。
这一谜题的破解,离不开一场跨越数十年的科研长征。从普林斯顿的实验室到清华大学的讲台,再到西湖大学的创新热土,施一公教授带领一代又一代科研人员持续深耕。
终于,2025年6月27日,施一公团队在Science发表了题为“Structural basis of BAX pore formation”的研究论文,解析了BAX线状/环状聚合物所共享的基本重复单元结构,解答了“死神”BAX究竟是如何让细胞走上死亡命运的不归路。

“死神”BAX来了
BCL-2蛋白家族是线粒体介导的细胞凋亡的重要调控者,决定了细胞是活下去,还是走向死亡。
其中,“死神”BAX属于“促凋亡”蛋白。
正常情况下,BAX就住在细胞质里,处于待命状态。一旦细胞在生长过程中遇到生长因子耗竭、衰老或DNA损伤等问题,BAX就会被激活。
激活后的BAX目标明确,第一时间跑到“能量工厂”线粒体外膜上。它们不是单兵作战,而是一群BAX联手,摆出线形、弧形、环形……虽然阵型各异,但它们作为有一个共同任务:在线粒体外膜上“打孔”,破坏膜的稳定性。

Ketelut-Carneiro, N., & Fitzgerald, K. A. (2022). Journal of molecular biology, 434(4), 167378.
BAX打的孔,不是规则的蛋白通道,而是形状多样、大小不一的“伤口”。随着时间推移,随着被激活的BAX越来越多,这些“伤口”会变得越来越大。
这个打孔过程,被称为“线粒体外膜通透性增加”。
一旦广泛发生,它会使原本被“封印”在线粒体内部的一些“促凋亡因子”逃出到细胞质,比如细胞色素c和SMAC。细胞色素c负责助力活化与细胞凋亡密切相关的蛋白酶caspase,SMAC负责解除其它蛋白对caspase的抑制,一拉一推,让细胞走上了不归路。
“死神”BAX的真面目
早在1993年,BAX就被鉴定为一种“促凋亡”蛋白。
作为一种打孔蛋白,BAX和一些同类很不一样,它不需要通过被切割的方式活化,只需要自己“变形”就能完成任务。此外,它不需要闭合成环便可以打孔,且它形成的孔柔性多变,大小不一。
这让大家对它的模样更好奇了。
2000年,美国国立卫生研究院的科学家们解析了BAX的单体结构。大家看到了细胞质中待命状态下的BAX是什么样子,后来,基于对活化后BAX的研究,大家认为,BAX会在线粒体外膜上两两“抱团”,以二聚体作为基本单元。
至于基本单元的模样究竟是什么?
线状、弧状、环状的BAX是否是同一类团体?
不同的形状是如何变出来的?
始终无人知晓。
这一次,研究人员在制备的冷冻样品中,观察到了尺寸不一且具有柔性的BAX聚合物。无论是线状还是环状,看上去都由一个个几乎一样的圆点相连形成,就像手串上的一个个串珠。

他们由此推测,BAX聚合物具有相同的基本重复单元。
就像串珠,一个个珠子相连成串。那这个“珠子”长什么样呢?是之前科学家认为的“二聚体”吗?
不是。
研究人员发现,BAX基本重复单元远比二聚体要复杂得多。
我们把激活后的单个BAX称为1个原聚体,原聚体具有两种不同的样貌,称作type-I和type-II。这两个不同样貌的原聚体形成的非对称二聚体进一步二聚化,形成一个完整的“珠子”。
也就是说,每个基本重复单元里,实际包含了4个BAX原聚体。

“我们使用的是全长的BAX聚合物,而此前科学家解析结构时用的是截短后的版本。”相当于,之前只看到了二聚体,是因为只拍到了它的“半身照”,而非“全身照”。
看清之后又如何呢?
此项研究的另一个难点在于——BAX聚合物具有柔性,它太灵活了。这种柔性使得BAX可以不断调整自己的形态,牢牢地扒在柔软的线粒体外膜上。
研究人员发现,每个基本重复单元,也就是每个“珠子”的两侧,各有一对α9螺旋——相当于每个珠子两侧都分别有一个卡扣,珠子与珠子之间可以通过这个卡扣相互连接,最终搭出线状、弧状的BAX“死亡阵型”。
而当线状BAX聚合物首尾相接时,环状阵型便出现了。

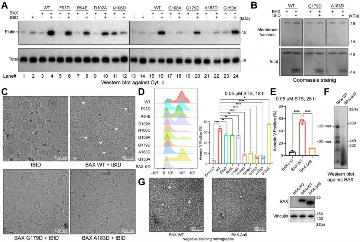
上面这张图中,有四边形、五边形、六边形、七边形,它们分别由16、20、24、28个BAX原聚体构成。这种成环/孔所需的BAX数量也是之前未知的。
当研究人员尝试把α9螺旋拿掉或“改造”了BAX蛋白后,BAX在执行“死神”职责时多多少少都出现了问题,要么摆不出阵型了,要么没有办法打孔了。

至此,研究人员不仅揭示了BAX聚合物的基本重复单元长什么样,确定了线状、弧状、环状的BAX聚合物都采用完全相同的组装方式,也证明了BAX聚合物的形成在细胞凋亡中的重要作用。
想象一下,如果我们可以干预BAX“摆阵”的过程,是不是可以调控细胞的生与死?
这么看,这项研究不仅解答了困扰学界数十年之久的问题,为理解细胞凋亡的发生提供了重要的生物学信息,也为未来研究与细胞凋亡相关的疾病提供了全新的视角。