骨关节炎(OA) 是一种常见的退行性关节疾病,主要影响中老年人,其进展始于关节软骨的退化,逐渐侵蚀软骨下骨及周围组织,引发滑膜炎、膝关节疼痛、活动受限甚至畸形。目前,非甾体抗炎药仅能缓解炎症和疼痛等轻度症状,严重病例需进行关节置换手术。
虽然后来 FDA 批准了基质相关自体软骨细胞移植(MACI)疗法用于修复孤立性软骨损伤,但该疗法存在明显局限性。因此,寻找更高效、适用范围更广的关节软骨祖细胞及调控其再生的机制,成为 OA 治疗领域的关键问题。
2025年7月21日,同济大学生命科学与技术学院、附属东方医院再生医学研究所岳锐教授课题组与海南医科大学邹卫国共同通讯在 Cell 发表了题为“Procr⁺ chondroprogenitors sense mechanical stimuli to govern articular cartilage maintenance and regeneration”的研究论文。
该研究首次发现了对力学刺激敏感的Procr⁺软骨干细胞,并揭示Procr⁺软骨祖细胞感知机械刺激调控关节软骨维持与再生的新机制。

研究背景
在关节软骨祖细胞研究中,已知 Prg4⁺表层细胞有软骨祖细胞活性,可分化为深层软骨细胞,但这类细胞的异质性及激活机制尚不明确;Procr 虽为多种成人组织干 / 祖细胞标记,但其是否可作为成人关节软骨祖细胞标记尚未明确。
同时,机械刺激对肌肉骨骼系统干 / 祖细胞的静息与激活影响显著,Piezo1 等机械敏感蛋白可转导机械信号,但 Piezo1 介导的机械响应存在细胞类型依赖性,关节软骨祖细胞如何感知机械刺激调控软骨生成的具体机制仍不清楚。
综上,现有研究存在两大核心问题:一是缺乏明确的、具有高效再生能力的关节软骨祖细胞标记及来源;二是机械刺激如何调控软骨祖细胞的激活与分化以维持软骨稳态或促进损伤修复,其分子机制尚未阐明。
这些问题构成了本研究的出发点,旨在探索 Procr + 细胞作为关节软骨祖细胞的潜力及其对机械刺激的感知机制,为 OA 及软骨缺损的治疗提供新靶点。

研究内容
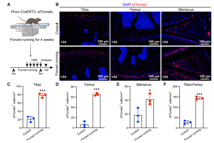
首先,研究团队利用遗传谱系追踪技术,将 Procr-CreERT2 小鼠与 tdTomato 报告基因小鼠杂交,通过他莫昔芬诱导特异性标记 Procr⁺细胞,追踪其在关节软骨及半月板中的分布、分化命运及数量变化随年龄的动态。
结果显示,Procr⁺细胞主要定位于胫骨关节软骨及半月板的表层,为 Prg4⁺表层细胞的一个亚群,其数量在青春期较为丰富且随年龄增长逐渐减少,同时可在时间依赖模式下分化为中深层软骨细胞
为探究机械刺激对 Procr⁺细胞的调控作用,研究构建了机械加载与卸载模型:对 4 周龄 Procr-CreERT2; tdTomato 小鼠进行持续 4 周的机械加载(每日 1 小时强制运动),或 4 周的机械卸载(尾悬吊),结合流式细胞术与荧光成像量化 Procr⁺细胞数量。

结果表明,机械加载显著增加胫骨、股骨及半月板中 Procr⁺细胞的数量,而机械卸载则显著减少胫骨及半月板中 Procr⁺细胞的数量,证实 Procr⁺细胞具有机械敏感性。

在骨关节炎(OA)模型中,通过内侧半月板失稳(DMM)手术诱导 OA,观察到 Procr⁺细胞被激活,其向中深层软骨细胞的分化显著增加;利用 Procr-CreERT2; DTA 小鼠特异性敲除 Procr⁺细胞后,DMM 诱导的 OA 进展加速,表现为 OARSI 评分升高、骨赘形成增加。
为解析分子机制,对 DMM 及假手术小鼠的软骨细胞进行单细胞 RNA 测序,结合调控网络分析(SCENIC)发现,OA 可激活 Klf2-Ihh/Frzb 通路以促进 Procr⁺细胞分化;通过关节内注射 Piezo1 抑制剂 GsMTx4 或激动剂 Yoda1,结合 Procr⁺细胞特异性 Piezo1 敲除小鼠(Procr-CreERT2; Piezo1fl/fl)验证显示,抑制 Piezo1 可阻断 Procr⁺细胞的软骨再生功能并加剧 OA,而激活 Piezo1 则可缓解 OA 症状,表明 Piezo1 是 Procr⁺细胞机械信号转导的关键分子。

最后,研究人员在年轻和老年人关节软骨样本中分离纯化出性质类似的PROCR⁺细胞,并通过体内移植实验证明其相较于成熟软骨细胞具有更稳健的软骨修复能力。