
为不同的实验目的选择合适的小鼠痤疮模型对于研究痤疮的发病机理和评估抗痤疮药物的有效性非常重要...
2022-02-06
研究间歇性禁食对老年肥胖大鼠新陈代谢和肠道菌群的影响...
2022-02-06
建立大鼠椎间盘髓核细胞体外凋亡模型...
2022-02-06
如何研究青蒿琥酯对实验性自身免疫性脑脊髓炎(EAE)小鼠的神经保护和自噬作用?...
2022-02-06
新型冠状病毒(SARS-CoV-2)感染已导致全球大流行,构成重大公共卫生危机,严重威胁人类健康...
2022-02-06
青光眼是一种神经退行性疾病,其病理特征是视网膜神经节细胞(RGC)死亡...
2022-02-06
静脉注射维生素D3(VD3)和异丙肾上腺素以建立高脂慢性心肌缺血的小猪模型...
2022-02-06
讨论姜黄素对沙漠干热环境下大鼠生存率的影响...
2022-02-06
观察血管紧张素(1-7)[Ang(1-7)]对糖尿病海马中神经胶质纤维酸性蛋白(GFAP),神经胶质细胞源性神经营养因子(GDNF)的表达和认知功能的影响...
2022-02-06
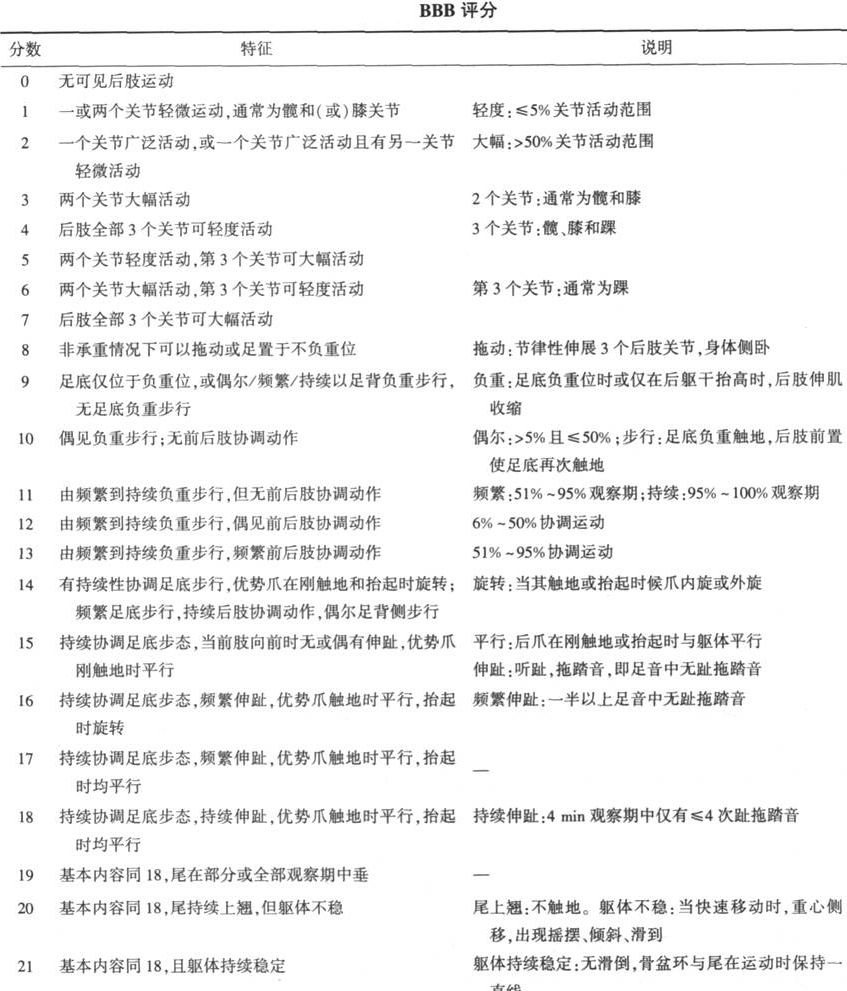
国内外已经建立了脊髓挫伤、压迫损伤、横断损伤、缺血损伤、牵张损伤和化学损伤等多种SCl动物模型,并且开展了部分神经保护药物的药效学筛选...
2022-02-06
观察和分析脂多糖(lipopolysaccharide,LPS)对裸鼹鼠肺脏组织形态结构和病理学相关指标的影响,初步探讨裸鼹鼠是否存在LPS 耐受...
2022-02-06
通过将不同饲料利用效率猪的粪便移植至伪无菌小鼠,探讨其对受体小鼠生长性能的影响规律,并初步揭示其机制...
2022-02-06
研究Wistar和GK大鼠自发性大肿瘤的病理特征...
2022-02-06
复制方法目前,各种动物模型研究主要使用实验动物,例如怀孕的狗,怀孕的兔子,猕猴和狒狒...
2022-02-06
复制方法成年大鼠,禁食24小时,不加水,用乙醚麻醉,仰卧位,将动物的四肢和脖子连接到大鼠板上,沿腹壁中部和腹部切开约2 cm的腹壁小腹..使用金属将网框拉伸并固定,然后将腹部打开...
2022-02-06
繁殖方法戊巴比妥钠以30 mg/kg体重的剂量经耳静脉注射,以麻醉体重2.0至2.5 kg的新西兰兔...
2022-02-06