胰腺癌是一种恶性程度极高的消化道肿瘤,胰腺导管腺癌(PDAC)占其 95% 以上。因其早期确诊率低,发现时多为晚期,生存率低、预后差,被称为 “癌中之王”。
此前有研究发现,长期的压力不仅会引发精神疾病,有损心血管健康,还可能促进癌症发展,然而压力驱动症进展的分子机制尚不明确。
2025 年 5 月 26 日,中山大学肿瘤防治中心郑健研究员、黄旭东副研究员和林东昕院士作为共同通讯作者,在Nature Cell Biology发表了题为“Psychological stress-induced ALKBH5 deficiency promotes tumour innervation and pancreatic cancer via extracellular vesicle transfer of RNA”的研究论文,揭示了心理压力促进胰腺癌的新机制,并提出了潜在治疗策略。

压力如何悄悄 “喂养” 胰腺癌?
长期以来,科学家已经认识到,长期处于心理或生理压力之下,不仅容易引发焦虑、抑郁等精神问题,还会对心血管系统造成损害,并可能加速癌症的发展。在此背景下,该研究聚焦于心理压力与胰腺癌进展的关联。
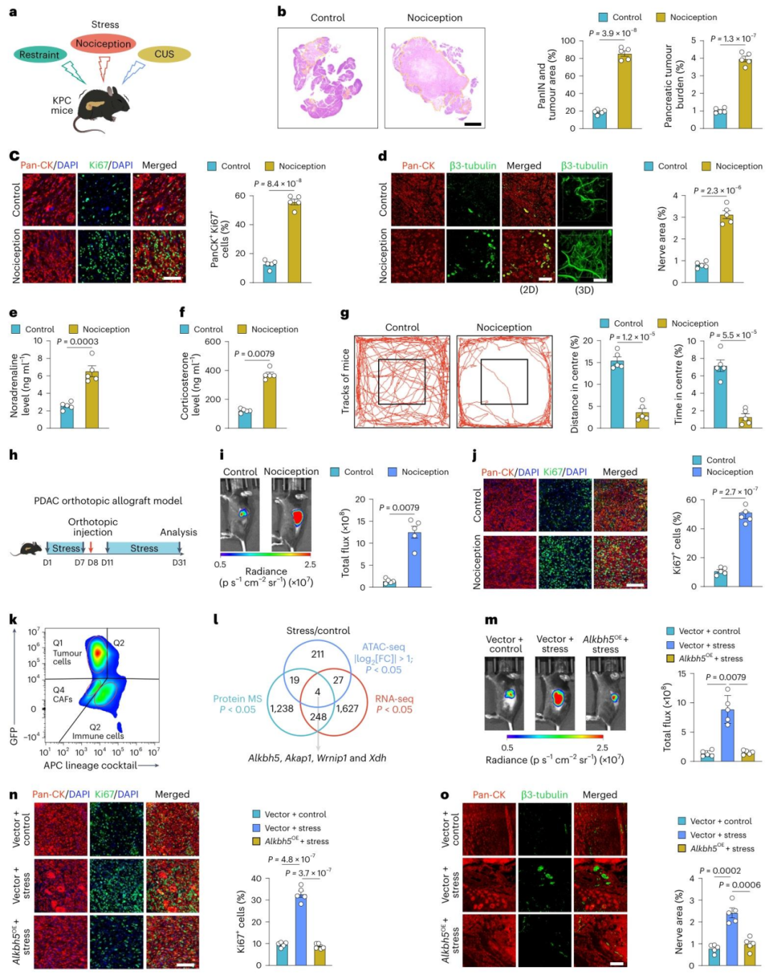
研究人员在胰腺癌小鼠模型中引入三种不同类型的压力刺激:束缚应激、慢性不可预测应激以及痛觉诱导应激,观察其对肿瘤发展的影响。结果显示,这三种压力形式都会显著促进胰腺癌的发展:肿瘤体积增大;癌细胞增殖加快;肿瘤微环境中神经支配增强。

进一步分析发现,这些变化与一种名为 ALKBH5 的 RNA 去甲基化酶密切相关。ALKBH5 是一种可以调控 RNA 上 m6A(N6 - 甲基腺苷)修饰水平的关键酶,而这种修饰会影响 RNA 的稳定性与功能。在压力刺激下,小鼠体内交感神经被激活,释放出大量去甲肾上腺素,进而导致 ALKBH5 基因表达下调,RNA 的 m6A 修饰水平上升。
有趣的是,当研究人员人为过表达 ALKBH5 时,肿瘤生长受到明显抑制,神经浸润减少,小鼠的生存期也显著延长,说明 ALKBH5 具有抑癌作用。
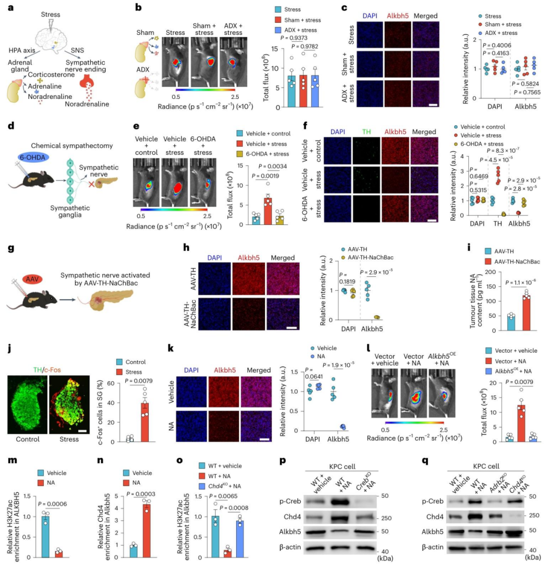
人体应对压力主要依赖两条通路:下丘脑 - 垂体 - 肾上腺轴(HPA 轴)和交感神经系统(SNS)。哪一条通路主导了 ALKBH5 的下调呢?为搞明白这个问题,研究人员进行了实验干预。
他们首先切除了小鼠的肾上腺,发现即使没有 HPA 轴的作用,肿瘤依然生长,ALKBH5 表达未恢复;但当他们破坏交感神经后,肿瘤生长明显减缓,ALKBH5 表达回升;反之,激活交感神经则进一步抑制 ALKBH5 表达。这表明,压力是通过交感神经系统而非肾上腺途径来影响胰腺癌发展的。

从“压力信号”到“肿瘤帮凶”
研究进一步发现,去甲肾上腺素作为交感神经的主要递质,能与胰腺癌细胞表面的 β2 肾上腺素受体(ADRB2)结合,启动下游信号通路,降低组蛋白 H3K27ac 修饰水平,从而抑制 ALKBH5 基因的转录。尽管 ALKBH5 本身并不直接影响癌细胞的分裂,但它通过调控 RNA 修饰间接改变了肿瘤微环境中的神经行为。
具体而言,ALKBH5 表达下降后,胰腺癌细胞内 RNA 的 m6A 修饰水平升高,这些 RNA 更容易稳定存在,并被包装进外泌体中释放到肿瘤周围。
这些富含 m6A 修饰的外泌体随后被周围的神经元摄取,其中的 RNA 通过 “海绵效应” 吸附 miRNA,解除对其靶基因的抑制,从而激活神经生长相关通路,促进肿瘤神经支配,最终推动癌症进展。

最后,研究团队基于 “阻断神经 - 癌细胞信号交互” 思路,从 20 种膜融合抑制剂中筛选出天然黄酮类化合物非瑟酮(fisetin),可特异性阻断神经细胞对外泌体的吸收,减少肿瘤神经支配,在压力模型中使小鼠肿瘤生长抑制率提升 50%,生存期延长 30%。
这一发现为胰腺癌治疗提供了 “抗神经支配” 的新策略,有望将心理压力管理与靶向治疗结合,突破现有疗法瓶颈。