天津医科大学党委副书记、校长,天津医科大学肿瘤医院党委副书记、院长郝继辉教授,为2025年院士增选有效候选人,长期深耕胰腺肿瘤临床诊治及基础转化领域。近期,其团队接连在Advanced Science、Cancer Discovery等国际顶刊发表6项重磅研究,覆盖肿瘤早筛、靶向治疗、微环境调控等方向,累计影响因子超178,为恶性肿瘤诊疗提供全新解决方案。

1. Advanced Science(IF=18.9):解锁胰腺癌化疗耐药新机制
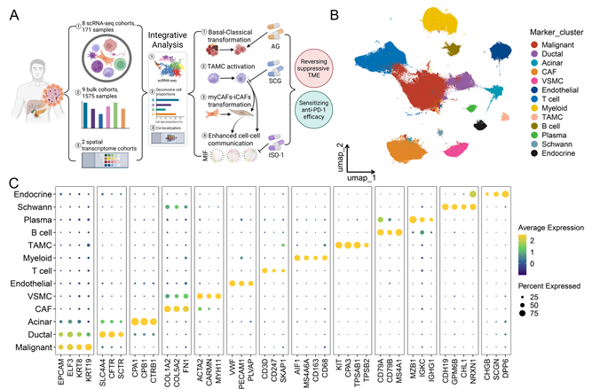
论文题目:Targeting Mast Cell Activation and MIF-Mediated Remodelling Enhances Chemotherapy Response in Pancreatic Cancer
核心亮点:胰腺癌因肿瘤异质性强、免疫抑制微环境显著,新辅助治疗疗效受限。该研究首次揭示 AG 治疗诱导免疫抑制的全新机制,明确肿瘤相关肥大细胞(TAMCs)分泌的巨噬细胞迁移抑制因子(MIF)是关键调控分子,其介导的肿瘤微环境重塑会加剧化疗耐药。研究提出靶向 TAMCs-MIF 信号通路的联合治疗策略,为优化胰腺癌新辅助治疗方案提供了可行靶点,有望显著提升化疗响应率。
作者:郝继辉(通讯作者)、Yu Jun、解永杰、周天兴(共同第一作者),天津医科大学肿瘤医院为核心完成单位

2. Cancer Discovery(IF=39.4):非侵入性早筛技术突破,胰腺癌早期检出再添新工具
论文题目:Development and Prospective Validation of a Cell-free DNA-based Model for the Early Detection of Pancreatic Cancer
核心亮点:胰腺癌 5 年生存率仅 11%,早期筛查缺位是关键痛点。团队创新性开发基于循环游离 DNA(cfDNA)的多组学检测模型,整合基因突变、甲基化等特征,结合机器学习算法,实现胰腺癌的高灵敏度、高特异性早期检测。该技术克服了传统生物标志物特异性不足的局限,在前瞻性高危人群队列中成功验证临床适用性,为扩大胰腺癌筛查范围、优化筛查路径提供了有力证据,有望推动胰腺癌早诊早治革新。
作者:王秀超(第一作者)、郝继辉(通讯作者),天津医科大学肿瘤医院联合相关机构共同完成

3. Nature Communications(IF=17.7):代谢物调控肿瘤转移新机制,靶向修饰位点提供治疗新思路
论文题目:β-Hydroxybutyrate promotes cancer metastasis through β-hydroxybutyrylation-dependent stabilization of Snail
核心亮点:胰腺导管腺癌(PDAC)侵袭性强、转移率高,生存率极低。研究首次发现 β- 羟基丁酸(BHB)在临床上与胰腺癌进展密切相关,功能上可显著促进胰腺癌细胞转移。机制上,BHB 通过诱导转录因子 Snail 的 β- 羟基丁酰化(Kbhb)修饰,增强其蛋白稳定性,进而激活上皮 - 间质转化(EMT)程序。该发现揭示了代谢物介导的翻译后修饰在肿瘤转移中的关键作用,为胰腺癌精准治疗提供了潜在靶点及新型治疗策略。
作者:郝继辉(通讯作者)、任丽(第一作者)、东南大学高山(共同通讯作者),天津医科大学肿瘤医院与东南大学联合完成

4. Signal Transduction and Targeted Therapy(IF=38.1):新辅助免疫化疗显成效,局晚期宫颈癌治疗添新选
论文题目:Tislelizumab (anti-PD-1) plus chemotherapy as neoadjuvant therapy for patients with stage IB3/IIA2 cervical cancer (NATIC):a prospective, single-arm, phase II study
核心亮点:局晚期宫颈癌(LACC)中 IB3/IIA2 期患者约占 37%,新辅助治疗方案仍需优化。团队开展前瞻性单臂 II 期临床试验,验证替雷利珠单抗(抗 PD-1 抗体)联合化疗的新辅助治疗方案疗效。结果显示,该方案具有令人鼓舞的抗肿瘤活性,客观缓解率显著提升,且安全性可控,为 IB3/IIA2 期宫颈癌患者提供了全新治疗选择,有望改善局晚期宫颈癌患者的手术切除率及长期预后。
作者:刘文欣(第一作者)、郝继辉(通讯作者),天津医科大学肿瘤医院妇科肿瘤科团队完成

5. Cell Research(IF=28.2):痛觉神经元调控肿瘤进展与癌痛,靶向信号通路开辟双效治疗路径
论文题目:Nociceptor neurons promote PDAC progression and cancer pain by interaction with cancer-associated fibroblasts and suppression of natural killer cells
核心亮点:神经系统在肿瘤进展中的作用逐渐受到关注,但感觉神经在胰腺癌中的机制尚未阐明。研究首次证实,痛觉神经元在 PDAC 发展中扮演关键角色:通过与癌症相关成纤维细胞(CAF)相互作用,分泌降钙素基因相关肽(CGRP),抑制自然杀伤(NK)细胞的抗肿瘤活性,同时加剧癌痛。该发现揭示了 “痛觉神经元 - CAF-NK 细胞” 的调控网络,提出靶向痛觉神经元或 CGRP 信号传导的治疗策略,有望同时抑制肿瘤进展并缓解癌痛,实现 “一石二鸟” 的治疗效果。
作者:郝继辉(通讯作者),天津医科大学肿瘤医院团队为核心完成单位

6. GUT(IF=31.7):鉴定 CAF 新亚型,为胰腺癌转移提供全新靶向方向
论文题目:Endothelial-like cancer-associated fibroblasts facilitate pancreatic cancer metastasis via vasculogenic mimicry and paracrine signalling
核心亮点:癌症相关成纤维细胞(CAFs)是胰腺癌微环境的核心组成部分,异质性强且功能复杂。团队首次鉴定出 CAFs 的全新亚型 —— 内皮样 CAFs(endoCAFs),该亚型兼具内皮细胞特性与 CAF 功能,可通过形成血管拟态结构,为肿瘤细胞提供营养运输通道,同时通过旁分泌信号促进胰腺癌细胞迁移和侵袭。研究明确 endoCAFs 是胰腺癌转移的关键驱动因素,为这一 “癌中之王” 提供了新的治疗靶点,为开发精准靶向 CAF 亚型的创新性治疗策略奠定基础。
作者:郝继辉(通讯作者),天津医科大学肿瘤医院团队完成

郝继辉团队始终坚持顶刊成果的发表,不仅彰显了我国在肿瘤领域的科研硬实力,更通过聚焦临床痛点的创新探索,为提升恶性肿瘤诊疗水平、改善患者预后提供了坚实支撑,助力健康中国战略深入推进。
郝继辉教授简介:

