子宫腺肌病是指子宫内膜组织异常侵入子宫肌层生长所引发的疾病。子宫本身包含两层关键组织:内层为子宫内膜(随月经周期增厚、脱落),外层为子宫肌层(包裹内膜的肌肉层)。患病后,侵入肌层的内膜组织会促使周围肌层增厚、子宫整体变大,患者常出现严重痛经、月经量过多、长期盆腔痛等症状,部分人还可能面临不孕问题,对生活影响很大。
一直以来该病的治疗有段有限。要么用非甾体抗炎药、激素类避孕药及促性腺激素释放激素激动剂 / 拮抗剂等,但会有潮热、骨密度下降、不孕等副作用;要么干脆切子宫,但对想保留生育能力的女性来说根本不可行。
今天我们分享一篇8月13日发表在顶刊 Signal Transduction and Targeted Therapy 上的重磅研究,由北京大学未来技术学院肖瑞平教授、胡新立研究员与北京协和医院妇产科主任朱兰教授领衔,为理解和管理子宫腺肌病(Adenomyosis)带来了突破性进展

研究团队收集了13名接受子宫切除术女性的子宫内膜样本(7 个没有腺肌症,6 个有腺肌症)。通过对超过17万个细胞进行单细胞RNA测序分析。
分析发现,腺肌病患者中 “ECM-high 上皮细胞” 亚群显著增多:这类细胞同时表达上皮细胞标志物(EPCAM)与成纤维细胞标志物(DCN),呈
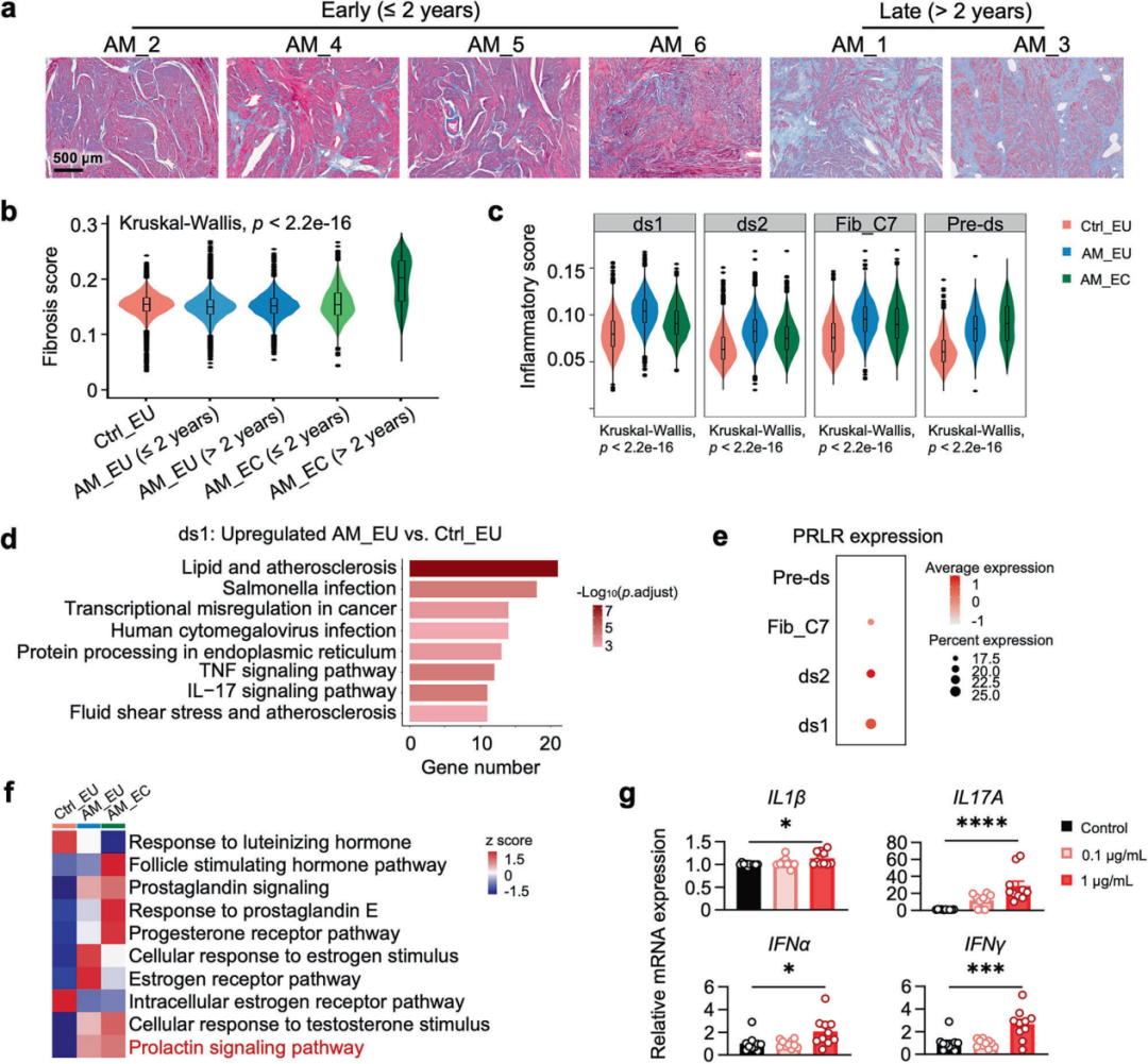
“双面” 特征;且疾病病程>2
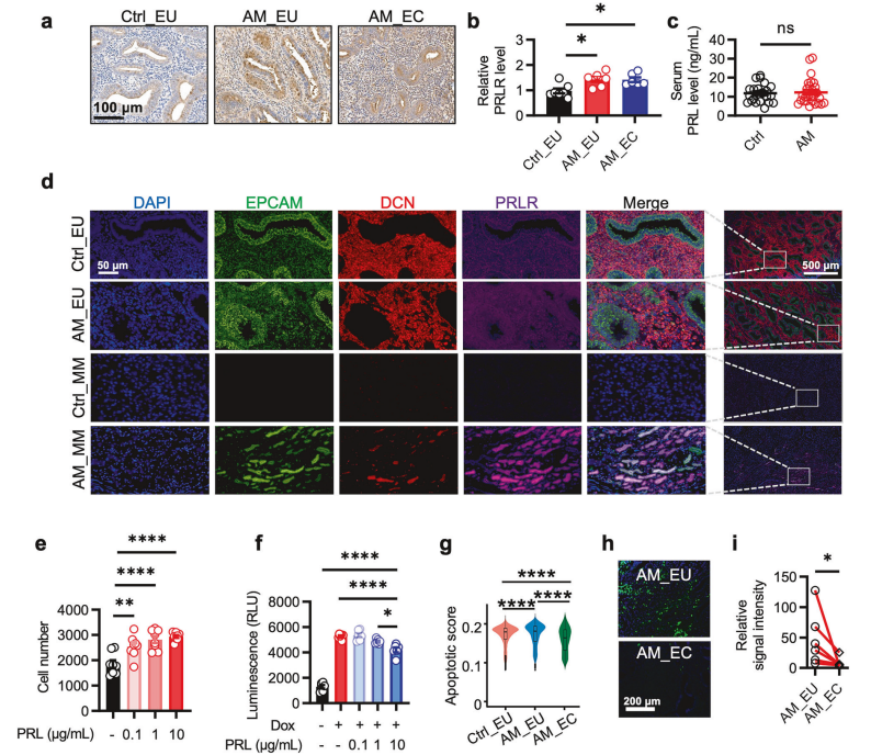
年患者的该细胞占比更高,更接近成纤维细胞特性。基因集变异分析(GSVA)显示,其对雌激素、催乳素(PRL)等多种激素信号通路高度敏感,其中催乳素受体(PRLR)表达尤为富集。
PRL 信号功能验证实验
通过免疫组化染色发现,腺肌病患者病变组织中 PRLR 蛋白表达显著升高;但采用酶联免疫等方法检测血清 PRL 水平,显示患者与健康对照者无显著差异,提示疾病关键在于组织局部对 PRL 的过度响应,而非全身 PRL 升高。
增殖实验:培养人原代子宫内膜上皮细胞(CPH-058),经不同浓度 PRL 处理 48 小时后,通过高内涵活细胞成像计数,证实 PRL 以剂量依赖方式促进细胞增殖。
凋亡实验:用阿霉素诱导细胞凋亡,同时加入不同浓度 PRL后检测 Caspase-3/7 活性,结果显示 PRL 显著抑制上皮细胞凋亡。结合 scRNA-seq 数据中 AM_EC 上皮细胞凋亡评分降低、TUNEL 染色显示病灶凋亡信号弱于在位内膜的结果,明确 PRL 通过 “促增殖 - 抑凋亡” 推动病灶扩张。

成纤维细胞功能与细胞通讯分析
研究还关注了肿瘤微环境中的另一个关键角色——成纤维细胞。进一步对成纤维细胞聚类分析,识别出 Fib_C7、ds1、ds2、Pre-ds 四个亚群。其中 “ds1 成纤维细胞” 在腺肌病中炎症评分最高。
培养人子宫内膜基质细胞(hEM15A),经 PRL 处理 24 小时后,RT-qPCR 检测显示炎症细胞因子 mRNA 水平显著升高,证实 PRL 可增强 ds1 细胞炎症反应,这很好地解释了腺肌病相关的疼痛和纤维化病变。
采用 CellChat R 包分析细胞间信号通讯,发现腺肌病患者中,成纤维细胞与上皮细胞间的 WNT、NOTCH 信号(调控月经周期上皮细胞分化)显著减弱,细胞黏附信号(如 JAM、CDH)也下调,导致细胞间相互作用紊乱,上皮细胞更易侵入子宫肌层。

怎么证明PRLR是关键?
研究团队做了两组动物实验:
一种 “催乳素表达过量” 的 PRL 转基因小鼠,结果发现:80% 的小鼠到 12 个月大时,都出现了和人类腺肌症一样的症状(内膜钻进肌层),而正常小鼠却没有。
一种子宫角垂体移植模型:将 7 周龄 C57BL/6N 小鼠垂体移植至肾包膜(RPT,全身 PRL 升高)或子宫角(UPT,局部 PRL 升高)。术后 2、4、6 个月观察,6 月龄时所有 UPT 小鼠均发展为腺肌病,而 RPT 小鼠仅少数出现病理改变
由此说明:子宫局部高度活跃的PRL信号才是真正的 “致病关键”。
既然PRL要通过 “接收器”才能起作用,研究团队就用了靶向RPL受体的 单抗HMI-115对 UPT 模型小鼠进行治疗:
早期治疗:术后 2 周(无明显病理改变时),每周注射 30mg/kg HMI-115(或对照 IgG),持续 7 周,结果显示 HMI-115 显著降低腺肌病发生率与严重程度。
晚期治疗:术后 6 个月(疾病已建立时)开始给药,同样每周注射 30mg/kg HMI-115,持续 7 周,约 50% 小鼠病灶完全消失,且治疗未影响小鼠体重与子宫重量,初步证实其安全性。

当然,从小鼠实验到真正成为患者可用的药物还有很长的路要走。但这项研究无疑是为无数深受腺肌病困扰的女性点亮了一盏充满希望的明灯,是转化医学的一个典范。